%matplotlib inline
import numpy as np
import matplotlib.pyplot as plt
import seaborn as sns
print("Setup Finished")Setup Finished
Accept or reject: a simple algorithm for hard distributions.
February 26, 2025
Setup Finished
The basic idea, come up with by von Neumann is:
If you have a function you are trying to sample from, whose functional form is well known, basically accept the sample by generating a uniform random number at any \(x\) and accepting it if the value is below the value of the function at that \(x\).
This is illustrated in the diagram below:

This works as more samples will be accepted in the regions of \(x\)-space where the function \(f\) is higher: indeed they will be accepted in the ratio of the height of the function at any given \(x\) to \(y_{max}\).
The reason this all works is the frequentist interpretation of probability in each \(x\) sliver As we have more samples the accept-to-total ratio reflects the probablity mass in that sliver better.
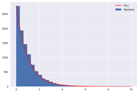
The following code produces samples that follow the distribution \(P(x)=e^{-x}\) for \(x=[0,10]\) and generates a histogram of the sampled distribution.
P = lambda x: np.exp(-x)
# domain limits
xmin = 0 # the lower limit of our domain
xmax = 10 # the upper limit of our domain
# range limit (supremum) for y
ymax = 1
#you might have to do an optimization to find this.
N = 10000 # the total of samples we wish to generate
accepted = 0 # the number of accepted samples
samples = np.zeros(N)
count = 0 # the total count of proposals
# generation loop
while (accepted < N):
# pick a uniform number on [xmin, xmax) (e.g. 0...10)
x = np.random.uniform(xmin, xmax)
# pick a uniform number on [0, ymax)
y = np.random.uniform(0,ymax)
# Do the accept/reject comparison
if y < P(x):
samples[accepted] = x
accepted += 1
count +=1
print("Count",count, "Accepted", accepted)
# get the histogram info
hinfo = np.histogram(samples,30)
# plot the histogram
plt.hist(samples,bins=30, label=u'Samples');
# plot our (normalized) function
xvals=np.linspace(xmin, xmax, 1000)
plt.plot(xvals, hinfo[0][0]*P(xvals), 'r', label=u'P(x)')
# turn on the legend
plt.legend();Count 99359 Accepted 10000

Notice that \(y_{max}\) was just assumed here. In general we might have to do a maximization. This has a cost. We want to keep this cost low, or we might be spending some time there. If the optimization is complex, it might be cheaper to do something else…
The simple rejection sampling method has fundamental problems.
For our simple example, it’s quite easy to determine the supremum. In practice, while you may know how to quickly (i.e. constant time) evaluate your function everywhere on the domain of interest, finding a bound very close to the supremum may not be a feasible calculation. In addition, even if you find a tight bound for the supremum, basic rejection sampling will still be very inefficient as you will reject many samples (especially in low density regions).
Furthermore, if you support is infinitely large, you are not going to be able to reject from an infinitely long box in finite time!
This is a hard problem to solve and we will need other techniques to address this problem of low acceptance probability.
However, it is possible to do a more efficient job while still taking advantage of the simplicity of rejection sampling. Our modified technique will introduce a proposal density \(g(x)\). This notion of a proposal density is one used in many sampling techniques, in different ways, but its importance will always lie in figuring ways to increase the acceptance rate.
The proposal density will have the following characteristics:
Its probably obvious that an optimal value for M is the supremum over your domain of interest of \(f/g\). At that \(x\) you will accept stuff with probability 1. In general you want \(M\) as close to 1 as possible, since the probability of acceptance is \(1/M\).
You can see that this is the case by finding the proportion of samples from \(g(x)\) that are accepted at each \(x\) and then averaging over \(x\):
\[\int dx g(x) prop(x) = \int dx g(x) \frac{f(x)}{Mg(x)} = \frac{1}{M}\int dx f(x) = \frac{1}{M}\]
Once you’ve picked a proposal distribution g, your modified rejection sampling technique is as follows:
The entire process is illustrated in the diagram below:

Example
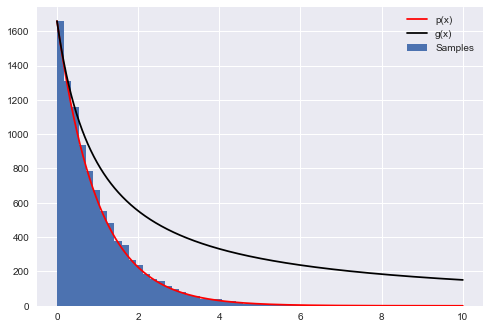
The following code produces samples that follow the distribution \(P(x)=e^{-x}\) for \(x=[0,10]\) and generates a histogram of the sampled distribution.
p = lambda x: np.exp(-x) # our distribution
g = lambda x: 1/(x+1) # our proposal pdf (we're thus choosing M to be 1)
invCDFg = lambda x: np.log(x +1) # generates our proposal using inverse sampling
# domain limits
xmin = 0 # the lower limit of our domain
xmax = 10 # the upper limit of our domain
# range limits for inverse sampling
umin = invCDFg(xmin)
umax = invCDFg(xmax)
N = 10000 # the total of samples we wish to generate
accepted = 0 # the number of accepted samples
samples = np.zeros(N)
count = 0 # the total count of proposals
# generation loop
while (accepted < N):
# Sample from g using inverse sampling
u = np.random.uniform(umin, umax)
xproposal = np.exp(u) - 1
# pick a uniform number on [0, 1)
y = np.random.uniform(0,1)
# Do the accept/reject comparison
if y < p(xproposal)/g(xproposal):
samples[accepted] = xproposal
accepted += 1
count +=1
print("Count", count, "Accepted", accepted)
# get the histogram info
hinfo = np.histogram(samples,50)
# plot the histogram
plt.hist(samples,bins=50, label=u'Samples');
# plot our (normalized) function
xvals=np.linspace(xmin, xmax, 1000)
plt.plot(xvals, hinfo[0][0]*p(xvals), 'r', label=u'p(x)')
plt.plot(xvals, hinfo[0][0]*g(xvals), 'k', label=u'g(x)')
# turn on the legend
plt.legend();Count 23692 Accepted 10000

Discuss this post