%matplotlib inline
import numpy as np
import scipy as sp
import matplotlib as mpl
import matplotlib.cm as cm
import matplotlib.pyplot as plt
import pandas as pd
pd.set_option('display.width', 500)
pd.set_option('display.max_columns', 100)
pd.set_option('display.notebook_repr_html', True)
import seaborn as sns
sns.set_style("whitegrid")
sns.set_context("poster")
import pymc as pm
import arviz as azPoisson Regression: Modeling Tool Diversity Across Islands
Centering, correlations, and counterfactual posteriors in Oceanic tool kit evolution.
From Mcelreath:
The island societies of Oceania provide a natural experiment in technological evolution. Different historical island populations possessed tool kits of different size. These kits include fish hooks, axes, boats, hand plows, and many other types of tools. A number of theories predict that larger populations will both develop and sustain more complex tool kits. So the natural variation in population size induced by natural variation in island size in Oceania provides a natural experiment to test these ideas. It’s also suggested that contact rates among populations effectively increase population size, as it’s relevant to technological evolution. So variation in contact rates among Oceanic societies is also relevant. (McElreath 313)

Setting up the model and data
Some points to take into account:
- sample size is not umber of rows, after all this is a count model
- the data is small, so we will need regularizing to avoid overfitting
- outcome will be
total_toolswhich we will model as proportional tolog(population)as theory says it depends on order of magnitude - number of tools incereases with
contactrate - we will, over multiple attempts, be testing the idea that the impact of population on tool counts is increased by high
contact. This is an example of an interaction. Specifically this is a positive interaction betweenlog(population)andcontact.
df=pd.read_csv("data/islands.csv", sep=';')
df| culture | population | contact | total_tools | mean_TU | |
|---|---|---|---|---|---|
| 0 | Malekula | 1100 | low | 13 | 3.2 |
| 1 | Tikopia | 1500 | low | 22 | 4.7 |
| 2 | Santa Cruz | 3600 | low | 24 | 4.0 |
| 3 | Yap | 4791 | high | 43 | 5.0 |
| 4 | Lau Fiji | 7400 | high | 33 | 5.0 |
| 5 | Trobriand | 8000 | high | 19 | 4.0 |
| 6 | Chuuk | 9200 | high | 40 | 3.8 |
| 7 | Manus | 13000 | low | 28 | 6.6 |
| 8 | Tonga | 17500 | high | 55 | 5.4 |
| 9 | Hawaii | 275000 | low | 71 | 6.6 |
df['logpop']=np.log(df.population)
df['clevel']=(df.contact=='high')*1
df| culture | population | contact | total_tools | mean_TU | logpop | clevel | |
|---|---|---|---|---|---|---|---|
| 0 | Malekula | 1100 | low | 13 | 3.2 | 7.003065 | 0 |
| 1 | Tikopia | 1500 | low | 22 | 4.7 | 7.313220 | 0 |
| 2 | Santa Cruz | 3600 | low | 24 | 4.0 | 8.188689 | 0 |
| 3 | Yap | 4791 | high | 43 | 5.0 | 8.474494 | 1 |
| 4 | Lau Fiji | 7400 | high | 33 | 5.0 | 8.909235 | 1 |
| 5 | Trobriand | 8000 | high | 19 | 4.0 | 8.987197 | 1 |
| 6 | Chuuk | 9200 | high | 40 | 3.8 | 9.126959 | 1 |
| 7 | Manus | 13000 | low | 28 | 6.6 | 9.472705 | 0 |
| 8 | Tonga | 17500 | high | 55 | 5.4 | 9.769956 | 1 |
| 9 | Hawaii | 275000 | low | 71 | 6.6 | 12.524526 | 0 |
Lets write down the model we plan to fit.
M1
\[ \begin{eqnarray} T_i & \sim & Poisson(\lambda_i)\\ log(\lambda_i) & = & \alpha + \beta_P log(P_i) + \beta_C C_i + \beta_{PC} C_i log(P_i)\\ \alpha & \sim & N(0,100)\\ \beta_P & \sim & N(0,1)\\ \beta_C & \sim & N(0,1)\\ \beta_{PC} & \sim & N(0,1) \end{eqnarray} \]
The \(\beta\)s have strongly regularizing priors on them, because the sample is small, while the \(\alpha\) prior is essentially a flat prior.
Implementation in pymc
import pytensor.tensor as pt
with pm.Model() as m1:
betap = pm.Normal("betap", 0, 1)
betac = pm.Normal("betac", 0, 1)
betapc = pm.Normal("betapc", 0, 1)
alpha = pm.Normal("alpha", 0, 100)
loglam = alpha + betap*df.logpop + betac*df.clevel + betapc*df.clevel*df.logpop
y = pm.Poisson("ntools", mu=pt.exp(loglam), observed=df.total_tools)
with m1:
idata = pm.sample(10000, cores=2)Initializing NUTS using jitter+adapt_diag...
Multiprocess sampling (2 chains in 2 jobs)
NUTS: [betap, betac, betapc, alpha]
/Users/rahul/Library/Caches/uv/archive-v0/aTiHGxSE8gD8G3bEQyxJO/lib/python3.14/site-packages/rich/live.py:260:
UserWarning: install "ipywidgets" for Jupyter support
warnings.warn('install "ipywidgets" for Jupyter support')
Sampling 2 chains for 1_000 tune and 10_000 draw iterations (2_000 + 20_000 draws total) took 11 seconds.
We recommend running at least 4 chains for robust computation of convergence diagnostics
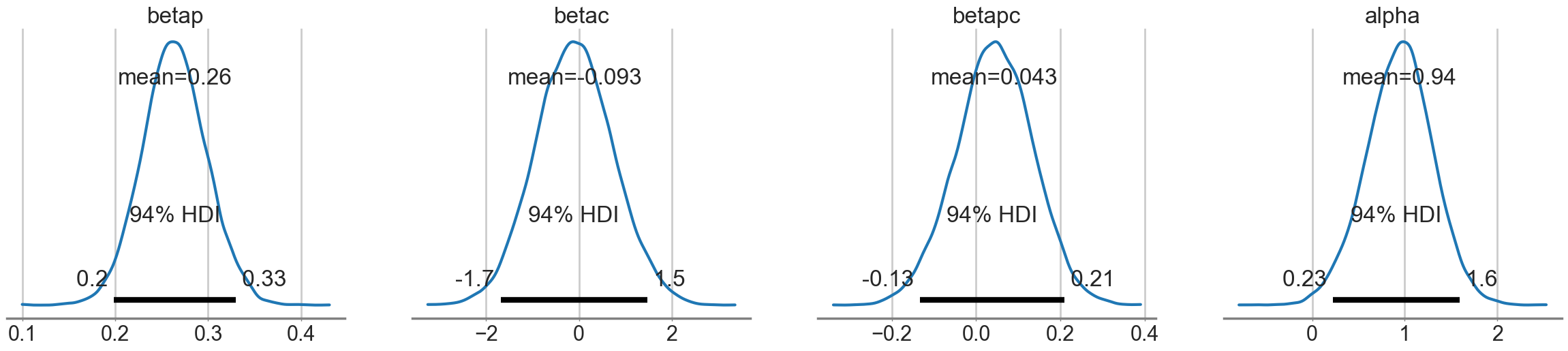
az.summary(idata)| mean | sd | hdi_3% | hdi_97% | mcse_mean | mcse_sd | ess_bulk | ess_tail | r_hat | |
|---|---|---|---|---|---|---|---|---|---|
| betap | 0.264 | 0.035 | 0.199 | 0.329 | 0.000 | 0.000 | 8004.0 | 7574.0 | 1.0 |
| betac | -0.093 | 0.837 | -1.683 | 1.468 | 0.010 | 0.008 | 6618.0 | 7068.0 | 1.0 |
| betapc | 0.043 | 0.092 | -0.134 | 0.210 | 0.001 | 0.001 | 6637.0 | 7307.0 | 1.0 |
| alpha | 0.940 | 0.361 | 0.226 | 1.591 | 0.004 | 0.004 | 8030.0 | 7963.0 | 1.0 |
az.plot_trace(idata);
az.plot_autocorr(idata);
Our traces an autocorrelations look pretty good. pymc does quick work on the model
Posteriors
az.plot_posterior(idata);
Looking at the posteriors reveals something interesting. The posterior for \(\beta_p\) is, as expected from theory, showing a positive effect. The posterior is fairly tightly constrained. The posteriors for \(\beta_c\) and \(\beta_{pc}\) both overlap 0 substantially, and seem comparatively poorly constrained.
At this point you might be willing to say that there is no substantial effect of contact rate, directly or through the interaction.
You would be wrong.
Posterior check with counterfactual predictions.
Lets get \(\lambda\) traces for high-contact and low contact
lamlow = lambda logpop: idata.posterior['alpha'].values.flatten() + idata.posterior['betap'].values.flatten() * logpop
lamhigh = lambda logpop: idata.posterior['alpha'].values.flatten() + (idata.posterior['betap'].values.flatten() + idata.posterior['betapc'].values.flatten()) * logpop + idata.posterior['betac'].values.flatten()Now let us see what happens at an intermediate log(pop) of 8:
sns.histplot(lamhigh(8) - lamlow(8), kde=True);
plt.axvline(0);
We can see evidence of a fairly strong positive effect of contact in this “counterfactual posterior”, with most of the weight above 0.
So what happened?
Posterior scatter plots
We make posterior scatter plots and this give us the answer.
def postscat(idata, thevars):
d = {}
for v in thevars:
d[v] = idata.posterior[v].values.flatten()
df = pd.DataFrame.from_dict(d)
return sns.pairplot(df)postscat(idata, ["betap", "betac", "betapc", "alpha"])
Look at the very strong negative correlations between \(\alpha\) and \(\beta_p\), and the very strong ones between \(\beta_c\) and \(\beta_{pc}\). The latter is the cause for the 0-overlaps. When \(\beta_c\) is high, \(\beta_{pc}\) must be low, and vice-versa. As a result, its not enough to observe just the marginal uncertainty of each parameter; you must look at the joint uncertainty of the correlated variables.
You would have seen that this might be a problem if you looked at \(n_{eff}\):
az.ess(idata)<xarray.Dataset> Size: 32B
Dimensions: ()
Data variables:
betap float64 8B 8.004e+03
betac float64 8B 6.618e+03
betapc float64 8B 6.637e+03
alpha float64 8B 8.03e+03
Attributes:
created_at: 2026-03-06T19:11:23.905900+00:00
arviz_version: 0.23.4
inference_library: pymc
inference_library_version: 5.28.1
sampling_time: 11.146942853927612
tuning_steps: 1000Fixing by centering
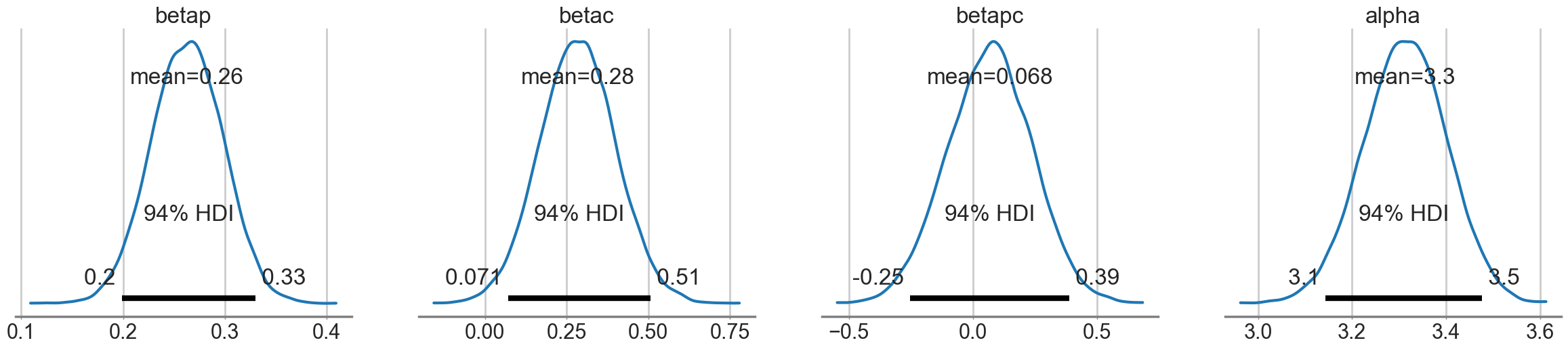
As usual, centering the log-population fixes things:
df['logpop_c'] = df.logpop - df.logpop.mean()with pm.Model() as m1c:
betap = pm.Normal("betap", 0, 1)
betac = pm.Normal("betac", 0, 1)
betapc = pm.Normal("betapc", 0, 1)
alpha = pm.Normal("alpha", 0, 100)
loglam = alpha + betap*df['logpop_c'] + betac*df.clevel + betapc*df.clevel*df['logpop_c']
y = pm.Poisson("ntools", mu=pt.exp(loglam), observed=df.total_tools)with m1c:
idata1c = pm.sample(10000, cores=2)Initializing NUTS using jitter+adapt_diag...
Multiprocess sampling (2 chains in 2 jobs)
NUTS: [betap, betac, betapc, alpha]
/Users/rahul/Library/Caches/uv/archive-v0/aTiHGxSE8gD8G3bEQyxJO/lib/python3.14/site-packages/rich/live.py:260:
UserWarning: install "ipywidgets" for Jupyter support
warnings.warn('install "ipywidgets" for Jupyter support')
Sampling 2 chains for 1_000 tune and 10_000 draw iterations (2_000 + 20_000 draws total) took 2 seconds.
We recommend running at least 4 chains for robust computation of convergence diagnostics
az.ess(idata1c)<xarray.Dataset> Size: 32B
Dimensions: ()
Data variables:
betap float64 8B 1.466e+04
betac float64 8B 1.365e+04
betapc float64 8B 1.576e+04
alpha float64 8B 1.352e+04
Attributes:
created_at: 2026-03-06T19:11:28.960997+00:00
arviz_version: 0.23.4
inference_library: pymc
inference_library_version: 5.28.1
sampling_time: 2.271491050720215
tuning_steps: 1000az.summary(idata1c)| mean | sd | hdi_3% | hdi_97% | mcse_mean | mcse_sd | ess_bulk | ess_tail | r_hat | |
|---|---|---|---|---|---|---|---|---|---|
| betap | 0.263 | 0.035 | 0.199 | 0.330 | 0.000 | 0.000 | 14664.0 | 14588.0 | 1.0 |
| betac | 0.284 | 0.116 | 0.071 | 0.508 | 0.001 | 0.001 | 13651.0 | 13802.0 | 1.0 |
| betapc | 0.068 | 0.171 | -0.252 | 0.388 | 0.001 | 0.001 | 15763.0 | 13145.0 | 1.0 |
| alpha | 3.312 | 0.089 | 3.143 | 3.477 | 0.001 | 0.001 | 13521.0 | 12501.0 | 1.0 |
postscat(idata1c, ["betap", "betac", "betapc", "alpha"])
az.plot_posterior(idata1c);
How do we decide whether the interaction is significant or not? We’ll use model comparison to achieve this!