%matplotlib inline
import numpy as np
import matplotlib.pyplot as plt
import seaborn as sns
print("Setup Finished")Setup Finished
Turning uniform random numbers into any distribution you want.
February 26, 2025
Setup Finished
The basic idea behind the inverse transform method is to transform uniform samples into samples from a different distribution. That is, by somehow drawing from a uniform distribution, we make it possible to draw from the other distribution in question.
At first glance this seems to be a quixotic quest, but the key observation is this: the CDF of a distribution is a function that ranges from 0 to 1. Now assume you use \[Uniform(0,1)\] to generate a random number, say 0.63. Now map this number on the range (or y-axis) to a x using the CDF curve to generate a sample. This process is illustrated below:

The right hand side image is the CDF while the left hand side is the pdf we want to sample from.
Notice that we randomly choose some samples from a uniform on the right hand side image and these correspond to x’s for the samples from the CDF. On the left hand side we can see on the pdf the samples that these correspond to. If you sample from the uniform you will get more samples in the steep part of the cdf as the steep part of the cdf covers a good part of the probability values between 0 and 1. And thus you will get more samples in the higher parts of the pdf than elsewhere.
Clearly, for all this to work, we must be able to invert the cdf function, so that we can invert a uniform sample to get an \(x\).
This is the process:
Why does this work?
First note that:
$F^{-1}(u) = $ smallest x such that \(F(x) >=u\)
What distribution does random variable \(y = F^{-1}(u)\) follow?
The CDF of y is \(p(y <= x)\). Since F is monotonic, we can without loss of generality write:
\[p(y <= x) = p(F(y) <= F(x)) = p(u <= F(x)) = F(x)\]
Thus we get the CDF and hence the pdf that we want to sample from!
For example, lets assume we would like to generate random numbers that follow the exponential distribution \(f(x) = \frac{1}{\lambda} e^{-x/\lambda}\) for \(x\ge0\) and \(f(x)=0\) otherwise. Following the recipe from above
\[ u = \int_{0}^{x} \frac{1}{\lambda} e^{-x'/\lambda} dx' = 1- e^{-x/\lambda} \]
Solving for \(x\) \[ x = - \lambda \ln (1-u) \]
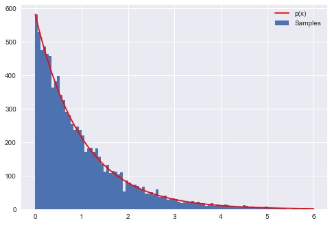
Now we want the exponential with \(\lambda = 1\). The following code will produce numbers that follow this \(\exp{(-x)}\) distribution. The figure generated by code below shows the resulting histogram of the generated numbers compared to the actual \(\exp{(-x)}\).
# probability distribution we're trying to calculate
p = lambda x: np.exp(-x)
# CDF of p
CDF = lambda x: 1-np.exp(-x)
# invert the CDF
invCDF = lambda r: -np.log(1-r)
# domain limits
xmin = 0 # the lower limit of our domain
xmax = 6 # the upper limit of our domain
# range limits
rmin = CDF(xmin)
rmax = CDF(xmax)
N = 10000 # the total of samples we wish to generate
# generate uniform samples in our range then invert the CDF
# to get samples of our target distribution
R = np.random.uniform(rmin, rmax, N)
X = invCDF(R)
# get the histogram info
hinfo = np.histogram(X,100)
# plot the histogram
plt.hist(X,bins=100, label=u'Samples');
# plot our (normalized) function
xvals=np.linspace(xmin, xmax, 1000)
plt.plot(xvals, hinfo[0][0]*p(xvals), 'r', label=u'p(x)')
# turn on the legend
plt.legend()
In many cases the integral to calculate the CDF may not be easy to calculate analytically and we need to come with clever algorithms. For example there is no closed form formula for the integral of the normal distribution $ I= _{-}^{x} e{-x’2/2}dx’ $.
The Box Muller method is a brilliant trick to overcome this by producing two independent standard normals from two independent uniforms.
The idea is this:
Consider (without loss of generality) the product of two independent normals N(0,1):
\[ X \sim N(0,1), Y \sim N(0,1) \implies X,Y \sim N(0,1)N(0,1)\]
The pdf then is:
\[f_{XY}(x,y) = \frac{1}{\sqrt{2\pi}} e^{-x^2/2} \times \frac{1}{\sqrt{2\pi}} e^{-y^2/2} = \frac{1}{2\pi} \times e^{-r^2/2}\]
where \(r^2 = x^2 + y^2\).
If you think of this in terms of polar co-ordinates \(r\) and \(\theta\), we have
\[\Theta \sim Unif(0, 2\pi), S = R^2 \sim Exp(1/2)\]
From the inverse method for the exponential above:
\[ s = r^2 = -2 ln(1-u) \]
where u is a sample from \(U \sim Unif(0,1)\). Now if \(U \sim Unif(0,1)\), then \(1-U \sim Unif(0,1)\).
Thus we can write:
\[r = \sqrt{-2\,ln(u_1)}, \theta = 2\pi\, u_2\]
where \(u_1\) and \(u_2\) are both drawn from a \(Unif(0,1)\)s.
Now we can use:
\[x = r\,cos\theta, y = r\,sin\theta\]
to generate samples for the normally distributed random variables \(x\) and \(Y\).
We’ve hand-waved around a bit here in this derivation, so let us ask, what is the pdf in polar co-ordinates? Lets make a few observations.
\[\int dx dy f(x,y) = \int dr d\theta f2(r, \theta) = \int dr d\theta f2r(r)\, f2t(\theta)\]
And we have seen:
fpolar() =Unif(0, 2)
We might be tempted to think that \(f2r(r) = e^{-r^2/2}\). But this is not correct on two counts. First, its not even dimensionally right. Secondly, then you transform the \(dxdy\) to polar , you get \(rdrd\theta\).
What this means is that :
\[f2r(r) = re^{-r^2/2}\]
This is called the Raleigh distribution.
And now you can see how the transformation \(s=r^2\) gives us an exponential in s. And this is why we could take \(R^2 \sim Exp(1/2)\) without much ado..the exponential happily normalizes out to 1 dur to the \(r\) multiplying the exponential in the pdf above.
More generally, if \(z=g(x)\) so that \(x=g^{-1}(z)\), let us define the Jacobian \(J(z)\) of the transformation \(x=g^{-1}(z)\) as the partial derivatives matrix of the transformation.
Then:
\[f_Z(z) = f_X(g^{-1}(z)) \times det(J(z))\]
We can work this out with \(z\) the polar co-ordinates and \(g^{-1}\) as \(x=r\,cos(\theta)\) and \(y=r\,sin(\theta)\), with \(g\) as \(r=\sqrt{x^2 + y^2}\), \(tan(\theta) = y/x\).
\[ J = \binom{cos(\theta)\:sin(\theta)}{-r sin(\theta)\:r cos(\theta)}\]
whose determinant is \(r\), and thus
\[f_{R, \Theta}(r, \theta) = f_{X,Y}(r cos(\theta), r sin(\theta)) \times r = \frac{1}{\sqrt{2\pi}} e^{-(r cos(\theta))^2/2} \times \frac{1}{\sqrt{2\pi}} e^{-(r sin(\theta))^2/2} = \frac{1}{2\pi} \times e^{-r^2/2} \times r\].
Discuss this post